
When a new support ticket arrives, the work doesn't start with fixing the issue; it starts with figuring out what the issue actually is. Someone has to read the ticket, understand the context, determine its urgency, check whether there's already a knowledge base article for it, and then route it to the right team. This process, known as triage, happens for every single ticket.
The problem is that none of this work directly resolves the issue, yet every ticket depends on it before anything meaningful can begin. For teams handling dozens of tickets a day, even a few minutes spent on triage per ticket quickly adds up to hours of repetitive effort.
Over time, this leads to predictable problems: tickets get misclassified, routing mistakes introduce delays, and consistency drops as workload increases. The result is not just slower response times, but a system that becomes harder to rely on as scale grows. This is the bottleneck we are solving, and most teams underestimate it.
This agent isn't an autonomous system that continuously reasons or iterates over decisions. Instead, it follows a deterministic pipeline, triggered by polling or a webhook, and sequentially processes each ticket, then exits. There is no persistent memory. That's a deliberate design choice.
Every execution follows the same structure: classification, knowledge retrieval, routing, and ticket update. This makes the system predictable, testable, and easier to operate in production environments.
Once a ticket enters the system, it moves through a structured sequence of steps that mirrors how a human agent would perform triage, but in a consistent and automated manner.
By the time the support team opens the ticket, triage is done. Agents start from context, resulting in operational benefits:
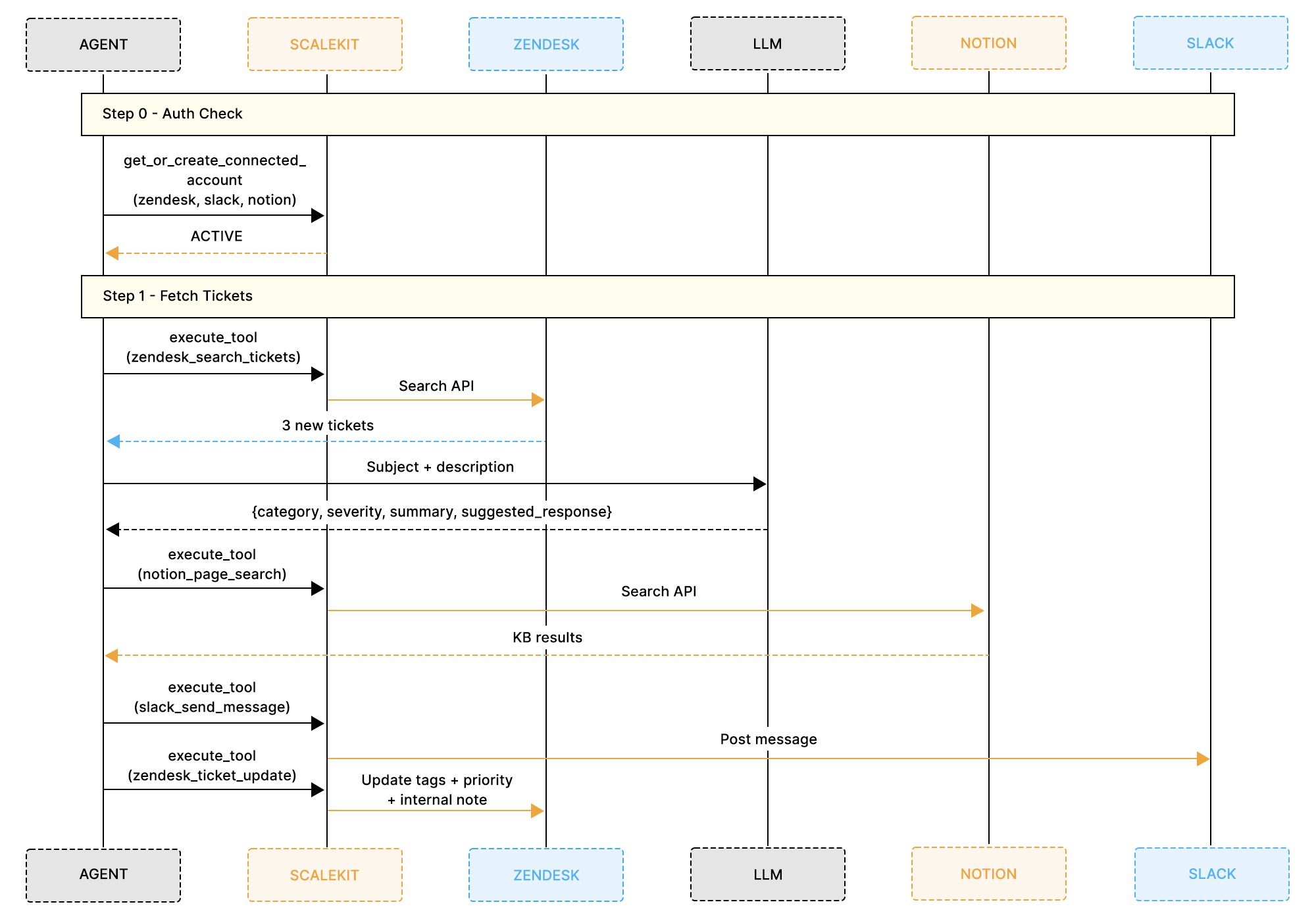
So far, we have looked at the problem, the system design, and the high-level process for each ticket. To make this more concrete, let's break down how decisions are made and how different services interact during execution.
The diagram below shows how a ticket moves through classification, knowledge base (KB) lookup, and routing before being written back to Zendesk.

To make the flow easier to follow, here is how each step in the diagram maps to the actual pipeline:
Note: In production, you have to handle logic for additional safeguards to be applied to handle failures, retries, and rate limits.
While the previous diagram focuses on decision-making, the next diagram shows how the system interacts with each service during execution.

Each execution cycle follows a consistent sequence:
By routing all interactions through a single execute_tool() interface, the system coordinates multiple services in a unified workflow without requiring separate authentication logic.
The output of each triage run is delivered as a structured Slack message in the appropriate team channel.

This message is designed so that a support agent can immediately understand the issue, access relevant context, and begin drafting a response without opening Zendesk.
Each part of the message is generated from real data within the pipeline:
At the same time, the same information is written back to Zendesk as a private internal note, along with updated tags and priority. This ensures that, whether a team member starts in Slack or directly in Zendesk, they have access to the same complete triage context.

This output layer is what makes the system immediately useful in day-to-day workflows. It bridges automation with how support teams already operate.
The entire agent lives in a single file called run_flow.py. Clone the repo and install the three dependencies it needs:
Create a .env file in the project directory with credentials for every service the agent connects to:
One important detail on SLACK_CONNECTOR: this value must match the connector name in your Scalekit dashboard exactly, including capitalization. The connector name becomes the prefix for all tool names, so a connector named slack exposes tools named slack_send_message and slack_list_channels. A mismatch here causes execute_tool() calls to fail silently.
Before writing any triage logic, you need all three services authenticated and ready. In a typical setup, that means three separate auth implementations, each with its own quirks.
That's three connectors, three separate OAuth implementations, three different token formats, and three failure modes you'll hit before writing the first line of triage logic. Most multi-service agent projects stall here.
Managing all three independently means building token storage, refresh logic, and error handling for each one before writing a single line of triage logic. This is where most multi-service agent projects stall.
Scalekit is the auth layer between your agent and every service it calls. Configure each connector once in the dashboard. After that, every API call, be it to Zendesk, Notion, or Slack – it goes through the same execute_tool() interface. Token expiry, refresh cycles, and reconnection are handled server-side. There is no token in your code.
Set up all three connectors before writing any code. The first run of the agent checks the connector status immediately, and having all three active means you can test the full pipeline from the very first execution.

Go to scalekit.com, create a free account, and create a new workspace for this project. Copy the SCALEKIT_ENV_URL, SCALEKIT_CLIENT_ID, and SCALEKIT_CLIENT_SECRET from the workspace dashboard into your .env file.

In the Scalekit dashboard, navigate to Agent Auth > Connections and search for Zendesk. Enter your Zendesk email and API token. Make sure the subdomain field matches your account: if your URL is yourcompany.zendesk.com, the subdomain is yourcompany.

Add Notion with scopes for reading pages and querying databases. After completing OAuth, share your KB database with the integration: open the database in Notion, click the three-dot menu, select Connections, and add your Scalekit integration. Without this step, notion_page_search returns empty results with no error. The NOTION_DB_ID is the alphanumeric string in your Notion database URL after the workspace name.

Add Slack with the chat:write scope. After OAuth, invite the bot to each routing channel by typing /invite @your-bot-name in the channel. Do this for #engineering, #billing, #product-feedback, and #support-triage before running the agent.

Once your connectors are configured in the Scalekit dashboard, the Scalekit Claude Code plugin automatically generates the auth scaffold. Install it with two commands:
Then prompt Claude Code:
Claude Code generates three things: the Scalekit client initialization, the connector user map, and two helper functions.
The client initialization connects to your Scalekit workspace. The CONNECTOR_USERS map specifies the identity to act on behalf of when calling each service. Every execute_tool() call downstream uses this map to route the request to the right connected account.
The tool() function is the single interface for every API call in the pipeline. It wraps execute_tool() with the connector name, user identity, and input parameters so that every service interaction follows the same three-argument pattern.
A Zendesk fetch looks like tool('zendesk', 'zendesk_search_tickets', query='...'). A Notion search looks like tool('notion', 'notion_page_search', query='...'). A Slack post looks like tool('slack', 'slack_send_message', channel='#engineering', text='...'). The pattern never changes, regardless of which service is being called.
The ensure_authorized() function runs once at startup for each connector and confirms it is in ACTIVE status. If a connector needs authorization, it generates a magic link on the spot so you can complete OAuth without going back to the dashboard.
On the first run, this function pauses for any connector that needs authorization. On every subsequent run, all three connectors print ACTIVE and the pipeline proceeds immediately.
With auth in place, the pipeline runs the same five steps for every new ticket it finds. Each step is independent: a failure in one does not block the others. If Notion is unreachable, the ticket still gets classified, routed to Slack, and updated in Zendesk. The Zendesk update always runs last, regardless of what happened earlier.
The agent queries Zendesk for all tickets with status new or open, sorted by creation date. It filters out already-processed tickets using a local state file at state/processed_tickets.json. This file persists across restarts, so a polling agent that gets restarted mid-day does not re-triage tickets it already handled.
For each new ticket, the agent sends the subject and description to OpenRouter with a structured classification prompt. The model returns a JSON object with four fields:
The recommended model is openai/gpt-4o-mini via OpenRouter: fast, under a cent per classification, and consistently follows the structured JSON output format. A rule-based fallback using keyword matching handles cases where OpenRouter is unavailable entirely.
For tickets classified as bug, how_to, or account_issue, the agent searches the Notion KB using the ticket subject as the query. Billing and feature_request tickets skip this step.
When NOTION_DB_ID is set, the search targets that specific database, which is faster and more precise than a global workspace search. The top three matches are included in both the Slack alert and the Zendesk internal note. If Notion returns no results, triage continues without KB articles.
With classification and KB search complete, the agent posts a structured alert to the appropriate channel:
If the post to the target channel fails because the bot is not in the channel, the agent automatically retries on #support-triage as a fallback. No alert is ever silently lost.
The final step writes the triage result back to Zendesk in two calls: one to update the metadata and one to add an internal note.
The internal note is private, visible only to agents. It contains the category, severity, summary, KB article links, and the suggested response. Any agent who opens a ticket in Zendesk, whether or not they saw the Slack alert, has immediate context.
With connectors active and the .env file configured, start the agent:
The agent prints a live status update at each stage. Here is what a typical three-ticket run looks like:
For continuous operation, set POLLING_MODE=true in your .env file. The agent polls Zendesk every POLL_INTERVAL_MINUTES (default: 2 minutes). For business-hours-only coverage, a cron job is a clean alternative:
While the core pipeline is straightforward, a few additional safeguards are required to make it reliable in a real-world environment where failures, retries, and rate limits are unavoidable.
The agent maintains a local state file to track processed tickets. To avoid corruption and duplicate processing:
This approach prioritizes avoiding duplicate alerts, which are more disruptive to support workflows than the occasional missed ticket.
LLM responses are validated before being used in the pipeline:
This ensures that classification remains stable even when the model behaves unexpectedly or is temporarily unavailable.
Instead of relying on the raw ticket subject, the system uses the LLM-generated summary as the search query for Notion.
This significantly improves retrieval quality, since summaries capture the actual issue in structured language, whereas ticket subjects are often vague or inconsistent.
To avoid hitting service limits during batch processing, the pipeline introduces a small delay between tickets.
This ensures compatibility with:
Zendesk may return ticket IDs as floats (e.g., 4.0), while the de-duplication logic expects string IDs (e.g., "4"). Without normalization, this can cause tickets to be reprocessed repeatedly.
To prevent this, all ticket IDs are normalized before comparison, ensuring consistent behavior across polling cycles.
Before running the pipeline in a production environment, it is important to verify a few configuration details across each service. Most runtime issues are not caused by logic errors, but by small setup mismatches.
Make sure the connector subdomain exactly matches your Zendesk account URL. Even a small mismatch can result in authentication failures that appear identical to invalid credentials.
If your workflow involves updating custom ticket fields, verify the numeric field IDs from the Zendesk admin panel. Field names alone are not sufficient when making API calls.
Ensure that the integration has been explicitly shared with your knowledge base database, not just authorized at the workspace level. If this step is missed, queries may return empty results without any error.
For larger workspaces (500+ pages), it is recommended to set NOTION_DB_ID and query a specific database instead of relying on global search, which can be slower and less precise.
The Slack bot must be invited to every channel defined in your routing configuration before the pipeline runs. Otherwise, message delivery will fail.
Slack enforces a rate limit of approximately one message per second per channel. If you are processing a large batch of tickets on startup, consider introducing a small delay between messages to avoid throttling.
The classification prompt is optimized for openai/gpt-4o-mini via OpenRouter. If you switch to a different model, test it with real ticket data to ensure consistent output.
Smaller or less capable models may return malformed JSON or unexpected category values, triggering fallback logic or incorrect routing.
The triage problem is not a technology problem; every tool needed to solve it is already in use by most support teams. The problem is pulling them together consistently, for every ticket, all day, without manual effort.
This agent closes that gap; it runs the same cycle for every ticket: classify, search, route, update. The support team opens Slack and sees alerts already sorted by severity, with KB articles attached and draft responses ready. The engineering team sees bugs, the billing team sees billing issues.
The same architecture extends naturally to more complex workflows. Security incidents can pull from vulnerability databases. Enterprise tickets can include account tier data fetched from Salesforce before routing. Escalation rules can auto-assign when severity exceeds a threshold. Once the Scalekit connectors are in place and the execute_tool() pattern is established, adding a new data source or routing rule is a matter of updating the triage logic, not rebuilding the auth layer underneath it.
If you're looking for similar implementations, check out how to automate Slack workflows with LangGraph and Scalekit, or explore building production-ready agent workflows with remote MCP servers.
Each service has its own auth flow, token format, and refresh schedule. Scalekit collapses all of it into a single execute_tool() call per service and automatically handles token refresh. Auth goes from a multi-day implementation to a 20-minute configuration.
Yes. It checks token expiry on every execute_tool() call and refreshes using the stored refresh token when needed. There is no refresh logic in the agent code, and no mid-run failures due to a token expiring during a long polling session.
Yes. The categories and severity definitions are defined in the LLM prompt within classify_ticket(). Add or rename categories there, then update CHANNEL_MAP with the corresponding Slack routing entries. The rule-based fallback also uses keyword lists per category that need to be updated to match.
Each step is independent. If Notion fails, the Slack alert is sent without KB articles. If Slack fails, the agent retries on #support-triage. The Zendesk update always runs last, regardless, so every ticket gets classified and tagged even if earlier steps encountered errors.
Add an entry to CHANNEL_MAP and add the new category to the LLM prompt. For example, to route security tickets to #security, add 'security': '#security' to the map and include security as a valid category in the classification prompt.
Yes. Each team gets its own .env file with different Zendesk credentials, a different Notion database, and different Slack channels. Run a separate instance per team. Scalekit manages each set of connected accounts independently.